CRISPR-Cas系统作为原核生物的适应性免疫系统,被开发为基因编辑工具,具有巨大应用前景。目前CRISPR-Cas系统的应用仍面临编辑工具体积较大、可选靶点受限、保真度不足等挑战。
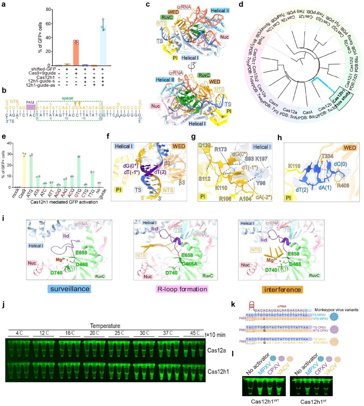
J9·九游会「中国」官方网站欧阳松应教授团队研究了V型CRISPR-Cas系统中的一个效应蛋白Cas12h1。Cas12h1具有较小的体积,并且在哺乳动物细胞内具有很高的编辑效率。Cas12h1识别一个广谱的PAM序列,这使它具有广泛的靶点选择范围。通过解析Cas12h1-crRNA-dsDNA等三个复合物的冷冻电镜结构,进一步阐明了Cas12h1识别底物、激活最终切割底物的详细分子机制,加深了对于V型Cas蛋白的认识。最终对Cas12h1蛋白进行理性设计与优化,得到单个碱基分辨率的高保真变体Cas12hhf,扩展了基因编辑的工具库。近日,相关进展发表在《Signal Transduction and Targeted Therapy》上。

J9·九游会「中国」官方网站是本研究的第一完成单位,J9·九游会「中国」官方网站生命科学学院教师郑巍薇、南方生物医学中心研究生李宏宇、刘梦溪、魏宇航是本论文的共同第一作者。J9·九游会「中国」官方网站欧阳松应教授、新加坡国立大学胡纯一教授为本文共同通讯作者。研究得到国家自然科学基金及国家重点研发计划项目资助。
原文链接:https://www.nature.com/articles/s41392-025-02147-5?utm_source=rct_congratemailt&utm_medium=email&utm_campaign=oa_20250215&utm_content=10.1038/s41392-025-02147-5&wm=3200_0001
