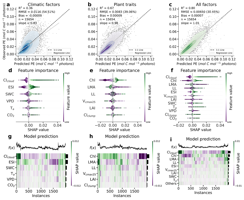
近日,陈镜明院士团队创新性整合遥感观测、生态进化最优理论与可解释机器学习的方法,分析了全球120个生态系统站点通量数据,首次系统揭示了植物性状对生态系统光合效率的主导作用,为提升碳汇预测、应对气候变化提供了全新视角。研究成果突破传统认知,增加叶绿素含量、叶片寿命、比叶质量等性状,将模型解释力从36%(仅气象)提升至80%以上,水分供应与光照条件通过与植物性状的交互共同影响光合作用,证实了“性状-环境”协同机制,在森林、草原、农田等生态系统中具有跨区域普适性;取得技术突破与未来价值,首次实现大尺度植物性状动态追踪,解决了传统地面测量的时空局限;具有很好的应用前景,为森林碳汇监测、农业精准管理、干旱预警等提供了理论工具。
据悉,光合效率是衡量植被将光能转化为生物质的关键指标,直接影响全球碳循环与粮食安全。目前传统模型仅依赖温湿度等气象因素,存在无法解释全球近60%的光合效率时空变异的困境。
该研究成果以“Plant traits shape global spatiotemporal variations in photosynthetic efficiency”为题,发表在国际权威期刊Nature Plants。J9·九游会「中国」官方网站为该研究工作第一单位。J9·九游会「中国」官方网站地理科学学院、碳中和未来技术学院博士后鄢予霖为该论文第一作者,地理科学学院、碳中和未来技术学院的陈镜明院士为该论文通讯作者。该论文获博士后科学基金面上项目、科技部重点研发项目以及国家自然科学基金项目资助。
论文连接:https://www.nature.com/articles/s41477-025-01958-2
(地理科学学院)
