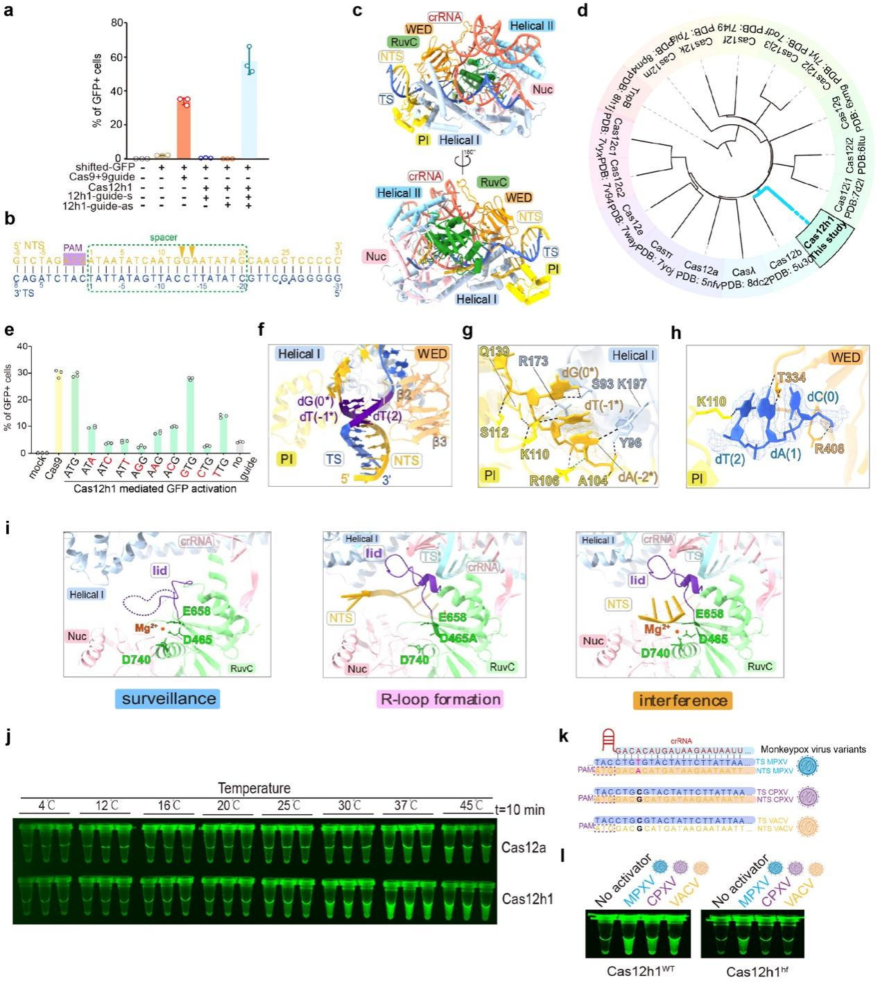
Professor Songying Ouyang's research team at Fujian Normal University (FNU) has achieved significant progress in gene editing by conducting groundbreaking research on Cas12h1, an effector protein in the type V CRISPR-Cas system. Cas12h1, notable for its compact size, demonstrates high editing efficiency in mammalian cells and recognizes a broad-spectrum PAM sequence, giving it wide target selectivity. These features make it a promising tool for advancing gene-editing technologies.
By analyzing the cryo-EM structure of three complexes—Cas12h1-crRNA-dsDNA—the team unveiled the detailed molecular mechanisms of Cas12h1's substrate recognition and activation-triggered cleavage. These findings greatly enhance the understanding of type V Cas proteins. Furthermore, through rational design and protein engineering, the team developed Cas12hhf, a high-fidelity variant of Cas12h1 with single-base resolution, thereby expanding the gene-editing toolkit and improving precision.
This research, titled "Molecular insights and rational engineering of a compact CRISPR-Cas effector Cas12h1 with a broad-spectrum PAM," was published in the prestigious journal Signal Transduction and Targeted Therapy, a sub-journal of Nature. Fujian Normal University is credited as the primary institution for this study. The co-first authors are Zheng Weiwei, a faculty member of FNU's College of Life Sciences, and Hongyu Li, Mengxi Liu, and Yuhang Wei, graduate students from the Biomedical Research Center of South China. Professor Songying Ouyang from FNU and Professor Chunyi Hu from the National University of Singapore served as the co-corresponding authors. The study was supported by funding from the National Natural Science Foundation of China and the National Key Research and Development Program of China.
The CRISPR-Cas system, originally a prokaryotic adaptive immune system, has been widely developed as a powerful tool for gene editing with significant potential for applications in medicine, agriculture, and biotechnology. However, its current applications face challenges, such as the large size of editing tools, limited target selection, and insufficient fidelity. The innovative work of Professor Ouyang's team addresses these challenges, paving the way for more efficient, precise, and versatile gene-editing technologies.

For more details, the full paper can be accessed at: https://www.nature.com/articles/s41392-025-02147-5?utm_source=rct_congratemailt&utm_medium=email&utm_campaign=oa_20250215&utm_content=10.1038/s41392-025-02147-5&wm=3200_0001
Translated by Xu Qiuhuang / Reviewed by Huang Danqing
